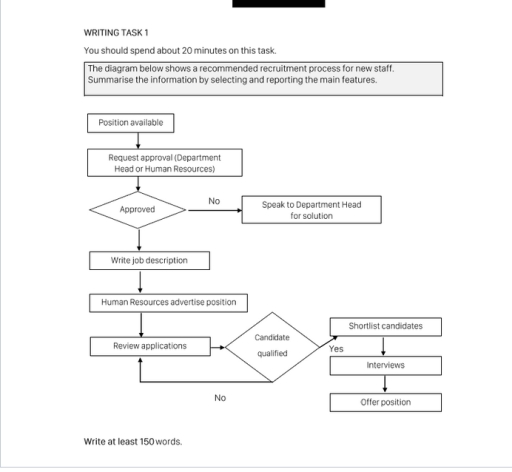
The diagram shows a recommended recruitment process for new employee. The process starts when a position available and ends with offering a job to succesful candidate. There are several steps, including approval, advertise from human resources, review applications and finally find the qualified candidate.
First, when the position is availabe head of human resources development will request an approval. If the request is approved then human resource will write the job description. However, if the request is rejected, they will discuss to department head for the solution.
After that, human resources have to advertise the position. This activity will need a mindful consideration because there are may job advertise that might useful, such as LinkedIn, Kalibr, Jobstreet, et cetera. Usually, after one day of publish the job advertise the next day human recources will get a few applicant form job seeker. After this, human resources will review applications to find the qualified candidate
Usually, human recources will have three shortlist candidates. This category usually seen from the candidate’s past job experience and their domicile. The important things are the candidate’s email or phone number must be active because human recources will contact the candidate for the next stage which is interview. Human recources usually contact the candidate via phone or email seven days before the interview.
The interview usually take two times. The first one is with the recruiter and the second one is with the user or the leader for the job position. If the candidate is passed the interview and got accepted by the user, human resources will give an offering letter. However, if the candidate is not suitable for the position, then the human resource will give them rejection letter.
